Influence of the early-life gut microbiota on the immune responses to an inhaled allergen - Mucosal Immunology
Source : https://www.nature.com/articles/s41385-022-00544-5
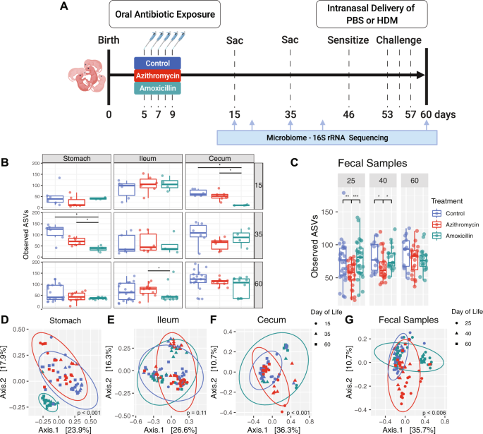
Antibiotics, among the most used medications in children, affect gut microbiome communities and metabolic functions. These changes in microbiota structure can impact host immunity. We hypothesized that early-life microbiome alterations...
These studies indicate that early-life microbiota composition can heighten allergen-driven Th2/Th17 immune pathways and airway responses in an age-dependent manner.
Early Exposure to Antibiotics Can Cause Permanent Asthma and Allergies
Source : https://www.rutgers.edu/news/early-exposure-antibiotics-can-cause-permanent-asthma-and-allergies
The study, published in Mucosal Immunology , has provided the strongest evidence so far that the long-observed connection between antibiotic exposure in early childhood and later development of asthma and...
Blaser added that “these experiments provide strong evidence that antibiotics cause unwanted immune responses to develop via their effect on gut bacteria, but only if gut bacteria are altered in early childhood.”
Longitudinal association of atopic dermatitis progression and keratin 6A - Scientific Reports
Source : https://www.nature.com/articles/s41598-022-17946-x
Atopic dermatitis is a common skin disease characterized by loss of skin integrity. Risk and severity have been associated with genetic variation especially with respect to the filaggrin gene, suggesting...
Discussion: SNPs in Group 1 were found to be associated with greater healing and repair of the skin; these are likely to assist with wound repair and re-epithelization. On the other hand, SNPs in Groups 2 and 3 resulted in worse skin outcomes, so healing may require longer duration.
Race, Insurance Type Among Predictors of Depressive Symptoms in Atopic Dermatitis
A majority of patients with atopic dermatitis (AD) experience depressive symptoms, with several variables shown to increase risk of adverse mental health outcomes. Study findings were published in the Journal...
Discussion: Most patients with atopic dermatitis had flunctuating levels of depressive symptoms, with having public or no insurance, more severe itch, and skin pain cited as additional predictors of adverse mental health outcomes.
Sensitisation to molecular components of mites in atopic dermatitis patients
Source : https://www.tandfonline.com/doi/full/10.1080/09540105.2022.2100323
Background and aim: To analyse the sensitisation profile to molecular components of mites allergens with the use of ALEX2 Allergy Explorer test in Atopic dermatitis (AD) patients. Method: The compl...
Conclusion: In patients with severe AD, we demonstrated a higher incidence of sensitisation in all monitored components of mites in contrast to patients with mild form.
